1月22日,金斧子组织的优秀私募管理人走访活动来到了盛冠达。盛冠达创始人黄灿做欢迎致辞,感谢金斧子VIP投资者和优秀理财师的到来。盛冠达CTA投资总监余浩跟金斧子投资者和理财师深度交流了近两个小时,详细介绍了公司背景、投研团队、投资理念以及产品运作情况等,加深了投资者和理财师都对盛冠达的了解,深刻体会一家优秀的私募管理人是怎么炼成的。
01
公司介绍
盛冠达成立于2013年12月,是深圳本土的一家专业量化私募基金。2014年4月取得私募基金管理人资质,中国本土最早一批从事量化投资的先驱者,奉行“科技让投资更美好”的价值观,致力于打造国内优秀的平台型量化私募资产管理公司。在成立之初,盛冠达选择的是相对小众的衍生品领域,从高频套利策略起家,2015年时套利策略规模达10亿,2019年初余浩加入,主要负责CTA策略的统筹及研发。经过6年多的发展和沉淀,盛冠达形成了以统计套利、基本面量化CTA、股票高频策略为核心的资产方向。目前公司总人数42人,公司当前产品管理总规模为25亿元。
02
投研团队介绍
盛冠达具有21人投研团队和10的IT技术团队,核心技术成员来自谷歌、小米创始团队、微软MVP、深交所等,投研团队按照策略进行分工,其中股票T0团队8人,CTA团队5人,套利团队3人。
公司创始人黄灿先生于2006年毕业于西安交通大学计算机系,从事软件开发3年,主要负责野村证券交易系统以及后台管理系统的开发。2010年开始创业, 2013年成立盛冠达资产,专注量化投资10年。荣获2018年中国最佳私募证券投资经理Top50。公司另外一位合伙人是余浩先生,毕业于上海财经大学统计学系,具有8年证券行业从业经历。曾先后在西南证券总部量化投资部任投资经理,在中量投资产管理有限公司担任董事、大宗商品负责人,现任盛冠达资产管理有限公司合伙人、CTA团队负责人。余浩先生在股票、债券、商品等多个资产领域有丰富的量化对冲交易策略,目前专注于商品CTA策略的投资管理。
03
CTA策略介绍
以余浩为核心的基本面量化团队,是国内最早以基本面量化逻辑来研发CTA策略的前行者。与大多数传统价量信号触发的CTA策略不一样,盛冠达选择从基本面因子出发,将基本面与量化交易相结合,通过多维度基本面数据量化分析寻求商品市场交易机会,用量化手段来构造投资组合及其风险控制,提升了传统量化CTA夏普偏低的问题,与同行保持策略的差异性,凸显了自身的竞争优势。对于国内的CTA策略而言,引入基本面数据其实是近几年才开始的,虽然海外的CTA机构对于基本面数据的应用十分广泛,但是国内在早年却很少见。
基本面量化CTA解决了传统CTA策略一直以来面临的低夏普、小容量、高波动的三大特性,显著提升CTA策略在机构资金中的配置价值和地位。基本面CTA策略有其独特的亮点,即以基本面量化为主,以获取中长周期趋势收益为主,辅以商品期货多空、商品类高频套利及场内基金套利、股票T+0交易等类固收。
盛冠达在研发基本面CTA策略方面有其独特的优势:第一,盛冠达拥有完善的基本面数据库,花了4年的时间深耕数据搭建;第二,盛冠达深入基本面分析,与各大期货公司都建立了紧密的合作,掌握一手的产量、库存、进出口等基本面数据;第三,针对各版块品种搭建完善的量化分析框架;第四,盛冠达的投研团队具有深厚的量化功底,团队的核心成员拥有多年的量化交易经验。
04
基本面策略思想应用案例
案例一:趋势策略
盛冠达在做趋势策略时,会考虑两个信号,既考虑趋势信号,也会考虑基本面信号,如果两个信号形成共振,那盛冠达就会进行开仓,但是如果两个信号出现违背,则放弃该笔交易。这样方式的优势在于,通过基本面信号的筛选提升传统量价的趋势策略胜率,从40%左右提升到55%左右,因此大家也会发现盛冠达的CTA策略的夏普比率也相对传统量价的CTA策略更高一些,基本上可以做到2-3。
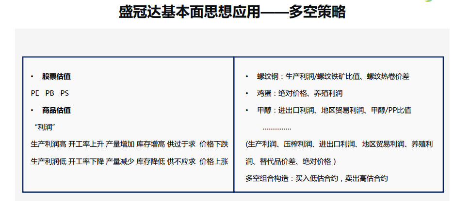
案例二:多空策略
多空策略和趋势策略是相辅相成的,当趋势比较好的时候,可以多赚趋势的钱,但是市场上趋势不太可能会一直持续,会出现趋势反转或者偏震荡的行情。而多空策略正好是趋势策略的一个很好的补充,两者相关性只有20%左右,其原理跟股票多空策略类似,会根据截面的因子选取品种进行做多或者做空。比如,盛冠达会根据生产利润等测算品种的估值,因此在截面上就可以做一个对冲的组合,买入估值低估的标的,卖出估值高估的标的。
案例三:季节性策略
以鸡蛋合约举例,在过去10年,每年的7、8月份,鸡蛋的现货价格大概率上涨,在4、5月份鸡蛋的现货价格大概率会下跌,为什么会出现这种季节性的价格变化呢?春节之后,鸡蛋的消费需求会减弱,而二季度由于处于春天之后,鸡蛋的产量会增加,因此供应量增加但是需求同时较低,导致价格下跌。而三季度由于天气炎热,鸡的产蛋率下降,供应量减少,同时由于天气炎热,鸡蛋的储存成本增加,因此鸡蛋价格在三季度会出现一定上涨。盛冠达在交易的时候会尽可能的顺应交易品种的季节性规律。
05
风险控制
相对于主观来说,量化策略有更严格的止损机制,并且更加注重分散化,不会对单一持仓有过度的集中。当时市场受到突然事件或者交易情绪的冲击时,导致价格本身与基本面背离,这时候往往会出现一些回撤,如果回撤较大,盛冠达的模型会进行判断,选择先止损平仓,等量价形态恢复到与基本面吻合时,再重新开仓。
盛冠达持仓品种足够分散,且对单一品种有持仓比例上限限制,交易组合中会交易40多个品种,单一品种的持仓保证金占比不超过2%。盛冠达的持仓方面会从品种分散、行业分散、策略分散等维度去考虑,控制集中度。
现货数据非标准化是基本面CTA策略的主要难点。与股票数据不同,大部分数据都非常标准化,商品的期货虽然本身也有标准的各位量价数据,但是对于现货数据来说,每个品种能拿到的指标都不一样,需要把非标准化的数据标准化,流程化处理,这一点比较难做到,但是盛冠达在这方面具有很强的优势,是因为盛冠达用了几年的时间搭建了自己的基本面上数据库,为投研提供强大的数据支撑。
06
盛冠达产品运作回顾
盛冠达产品的盈利来源构成:基本面量化CTA策略占比75%,股指套利、股票T0、 股指期现、LOF基金套利、现金等类固收策略等占比25%。
商品策略:2020年具体分阶段来看,元旦期间伊朗革命卫队领袖被炸身亡事件以及年初疫情的爆发使得市场风格急剧转变且波动放大,盛冠达中长周期类趋势模型在一定程度上受到冲击。3月,随着海外疫情的超预期扩散,商品基本面预期持续走低,模型给出较为一致的空头信号,有色、化工类品种的空头实现大幅盈利。4月,商品市场的超跌反弹使得模型出现一定回撤。5、6月,随国内疫情得到有效控制,商品基本面预期转好,模型也持续发出看多信号,有色、黑色类的多头持续盈利到8月。8月中旬至9月,市场迎来调整,在震荡的过程中策略也随之回撤。10月,市场开启新一轮上涨,净值在持续创出新高,仅在最后两周伴随市场调整出现小幅回撤。
类固收策略:股指套利策略以及股票T0策略在去年3月、7月股市较为活跃的状况下有较好的盈利。分级基金由于在2020年底必须全部清算分级份额,因此分级的折价套利以及分级A转换套利在12月有较好的盈利(分级A转换套利盈利主要体现在2021年1月)。
07
市场展望
展望2021年,在疫情得到有效控制的情况下,全球经济环境将会持续改善,经济的增长也将支持市场向好,而当前较低的通胀水平也支持物价进入回升通道。因此,从大类资产配置的角度看,预估明年大宗商品的收益率将会大于股票, 股票的收益率会大于债券。得益于中国在疫情控制方面的卓越表现,国内商品市场明年仍将会是全球商品市场的领头羊,是优良的资产配置选择。同时,当前商品平均波动水平回升到较高水平,且受较为一致的经济复苏预期以及通胀预期影响和可能存在的疫情与宏观类事件的扰动,将使商品波动维持在较高水平。在高波动率的环境下,CTA策略盈利能力较为出色,2021年的盛冠达基本面量化CTA仍然值得期待。
08
策略方向展望
盛冠达基本面量化CTA策略坚信商品价格由供需决定,以产业逻辑为出发点, 通过对多维度基本面数据量化分析寻求商品市场交易机会,同时用量化手段来进行投资组合构造及其风险控制,实盘四年以来回撤控制较好,当商品市场出现机会时产品净值爆发力强。同时,区别于大部分CTA,盛冠达有股指套利、股票T0策略、股指期现套利、基金折溢价套利等丰富的类固收策略储备,从而使除商品CTA占用以外的现金部分得到较好的增强。新的策略主要在于继续向复合型CTA策略方向延伸,通过不同周期、不同品种或者板块维度的子策略来丰富策略类型,从而让组合可以更平稳。研发中的策略主要包括以下几个方向:短周期类策略、股指CTA类策略、机器学习方法的引入和主观CTA的量化。



